找回密码
 注册
Simdroid-非首页
查看: 166|回复: 0

仿真APP应用案例——加筋壁板轴压稳定性和屈曲分析

[复制链接]
发表于 2025-3-18 17:49:12 | 显示全部楼层 |阅读模式 来自 北京
本帖最后由 IBEsim 于 2025-3-18 18:10 编辑

一、加筋壁板的定义与基本原理

加筋壁板是一种由面板、拉筋材料与填充土体共同构成的复合结构,其核心在于通过材料间的协同作用提升整体力学性能。面板通常采用钢筋混凝土预制板、生态袋或土工织物等形式,而拉筋材料则包括土工布、钢塑复合带、土工格栅等高强度柔性材料。当土体受到外力作用时,拉筋通过摩擦力约束土体变形,形成类似 “准粘聚力” 的力学效应,从而显著增强结构的承载能力与稳定性。这种设计突破了传统重力式挡土墙的局限性,实现了结构轻量化与功能优化的双重目标。

二、广泛的行业应用场景

1.土木工程与交通基建
   加筋壁板在挡土墙、路堤、桥台及边坡防护中发挥关键作用。例如,在山区公路建设中,其柔性结构可适应复杂地形与软弱地基,减少地基处理成本;在城市轨道交通项目中,垂直墙面设计可节省用地,满足高密度开发需求。典型案例包括贵州大方生态工程中采用的新型砌块面板,以及冬奥会场馆建设中结合环保理念的应用。
2.建筑与绿色节能领域
   加气混凝土加筋墙板作为新型墙体材料,兼具保温、隔音与承重功能,被广泛用于住宅、医院、学校等建筑。其自保温特性符合低碳建筑趋势,助力建筑领域碳减排目标。同时,装配式施工模式缩短工期,提升建筑工业化水平。
3.水利与环境工程
在河道整治、堤坝加固及生态修复中,加筋壁板可通过生态袋填充实现水土保持与植被恢复,兼具工程效益与生态价值。例如,包裹式面板结构在防止水土流失的同时,为生物提供栖息环境。
4.航空航天与高端制造
复合材料加筋壁板在飞行器结构中尤为重要,如机翼、尾翼等部件需承受复杂载荷。通过优化筋条布局与材料配比,可提升结构抗屈曲能力,确保在极端工况下的安全性。

三、核心功能与技术优势

1.力学性能优化
加筋壁板通过拉筋与土体的摩擦作用,将土体自重及外荷载均匀分布,降低局部应力集中,延缓塑性变形的发生。其柔性特征使其能适应地基沉降,抗震性能显著优于传统刚性结构。
2.经济性与施工效率
预制化生产与模块化安装大幅缩短工期,节省人力成本。同时,结构轻量化减少材料消耗,与传统重力式挡墙相比,可降低造价 20%-60%,尤其适用于大规模工程。
3.环保与可持续性
生态型加筋壁板(如生态袋面板)采用可降解材料,减少对环境的负面影响。在建筑领域,加气混凝土墙板的使用可降低碳排放,符合绿色建筑发展方向。

四、仿真助力加强筋板结构设计优化

通过有限元仿真(如特征值法、弧长法)及半解析方法,可精确预测加强筋板在轴向压缩载荷下的临界失稳载荷与变形模式,为工程设计提供更可靠的依据。下面介绍两款加强筋板仿真APP:

1、加筋壁板屈曲分析仿真APP

加筋壁板屈曲分析仿真是一种用于预测和评估结构在受到压缩载荷时发生屈曲行为的计算方法,广泛应用于航空航天、船舶、轨交等领域。

本案例针对不同尺寸及载荷情况下的加筋壁板进行线性屈曲仿真分析,并对该流程快速封装,形成仿真APP,通过本APP可实现如下功能:

修改壁板及加强筋的几何尺寸,模拟不同场景下加筋壁板结构的临界屈曲载荷;
调整载荷参数,模拟不同载荷作用下对结构稳定性的影响。


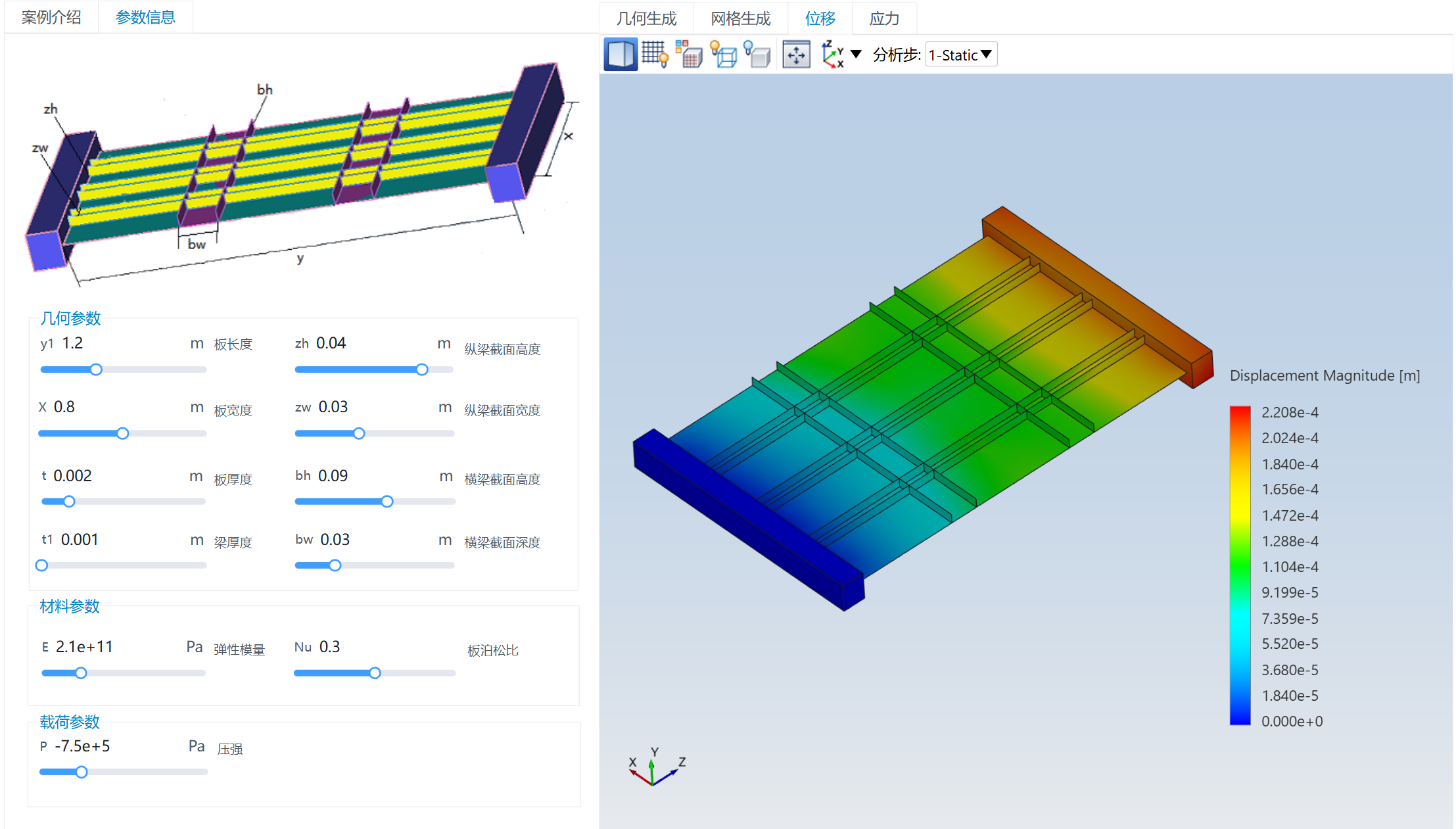
2、加筋壁板轴压稳定性虚拟试验分析仿真APP

本案例对加筋壁板进行参数化建模和轴压稳定性虚拟试验分析,本APP可实现:

参数化定义壁板长、宽尺寸,长桁、框截面尺寸以及间距,自动创建虚拟试验仿真模型。
调整试验件几何尺寸或者载荷参数,快速自动进行结构强度和稳定性分析,得到合适的试验方案。



本帖子中包含更多资源

您需要 登录 才可以下载或查看,没有账号?注册

×
您需要登录后才可以回帖 登录 | 注册

本版积分规则

Archiver|小黑屋|联系我们|仿真互动网 ( 京ICP备15048925号-7 )

GMT+8, 2026-1-2 18:20 , Processed in 0.022713 second(s), 9 queries , Gzip On, MemCache On.

Powered by Discuz! X3.5 Licensed

© 2001-2025 Discuz! Team.

快速回复 返回顶部 返回列表