找回密码
 注册
Simdroid-非首页
查看: 250|回复: 4

仿真APP应用案例——轴-轴套过盈配合受力分析

[复制链接]
发表于 2025-4-3 15:17:04 | 显示全部楼层 |阅读模式 来自 北京
本帖最后由 IBEsim 于 2025-4-3 15:19 编辑

在机械领域,轴是传递动力的关键部件,而轴套则是套在轴上的筒状机械零件 ,属于滑动轴承的一部分。轴与轴套相互配合,共同完成动力传递、支撑旋转部件等重要功能。


轴 - 轴套结构应用广泛

  • 在汽车领域,车轮轴套、发动机轴套、变速器轴套等部位都能看到其身影,它们能减少摩擦和磨损,提高传动效率;
  • 工业设备中的齿轮轴套、减速机轴套、液压泵轴套,以及机械设备里的齿轮箱轴套、曲柄连杆轴套等,都起到支撑旋转部件、传递动力的作用;
  • 在纺织机械、航空航天、精密仪器等行业,轴 - 轴套结构也不可或缺,例如在纺织机械传动系统中保证设备正常运转;在航空航天设备传动系统中满足高精度和高可靠性要求;在精密机床、测量仪器中支撑和传动精密部件,确保设备精度和稳定性 。

对轴 - 轴套进行过盈配合受力分析的必要性

当轴与轴套承受的载荷相对套圈旋转时,配合面会因接触变形产生间隙,导致内侧零件在外侧零件内径面内滑移,即发生蠕变。这会因润滑不良和磨粒作用造成配合面严重磨损,致使轴承旋转不良、发热甚至损坏。过盈配合能使配合面不产生间隙,防止上述问题出现,同时,在需要严格定位套圈时,也需采用过盈配合。通过受力分析,可确保过盈配合的装配力在安全范围内,避免因应力过高导致材料破坏或变形,从而优化配合尺寸、调整材料参数或结构设计,实现最佳过盈配合效果 。

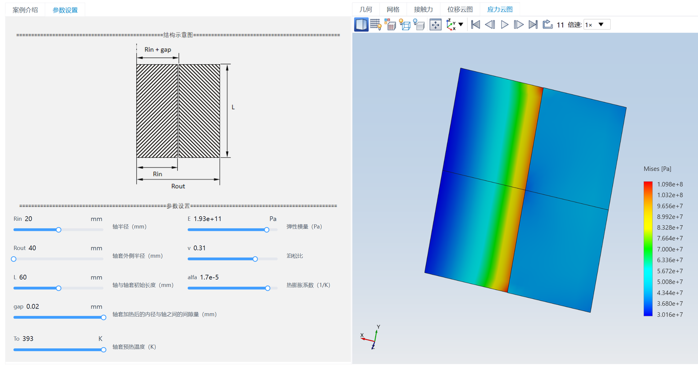
案例介绍

本案例在Simdroid仿真环境下,针对轴-轴套结构进行过盈配合装配过程的分析。通过建立二维轴对称分析模型,模拟轴套从初始预热状态到装配过程中降温的过程,分析轴与轴套之间的过盈配合应力。在这一过程中,轴与轴套的接触、变形以及由热胀冷缩产生的应力变化是核心关注点。

仿真模型通过调整轴与轴套的初始间隙、材料参数,来模拟不同工况下的装配过程,仿真结果提供了应力云图、变形图,能够直观展示轴-轴套配合过程中各区域的应力集中和变形情况。帮助评估过盈配合的装配力是否在安全范围内,防止因过高应力导致材料破坏或变形。

通过这一APP进行仿真分析,能够高效、准确地计算装配过程中的过盈应力,设计人员可以通过分析这些结果,进一步优化配合尺寸、调整轴与轴套的材料参数或结构设计,确保在实际装配过程中能够达到最佳的过盈配合效果。

在线体验此仿真APP:https://www.simapps.com/v/30153.html


发表于 2025-4-28 08:36:14 | 显示全部楼层 来自 中国
Simdroid开发平台
学习了解一下
回复 不支持

使用道具 举报

发表于 2025-5-5 22:14:24 | 显示全部楼层 来自 浙江
建模分析过程如果能讲得清楚一点就好了。
回复 不支持

使用道具 举报

 楼主| 发表于 2025-5-6 10:33:41 | 显示全部楼层 来自 北京
Green_41 发表于 2025-5-5 22:14
建模分析过程如果能讲得清楚一点就好了。

您好,有不清楚的问题,可以登陆Simapps网站,在【开发者服务】-【问答】专区提问,将有专业仿真工程师为您解答疑问哦~
回复 不支持

使用道具 举报

您需要登录后才可以回帖 登录 | 注册

本版积分规则

Archiver|小黑屋|联系我们|仿真互动网 ( 京ICP备15048925号-7 )

GMT+8, 2026-1-2 18:20 , Processed in 0.022977 second(s), 11 queries , Gzip On, MemCache On.

Powered by Discuz! X3.5 Licensed

© 2001-2025 Discuz! Team.

快速回复 返回顶部 返回列表