找回密码
 注册
Simdroid-非首页
查看: 215|回复: 1

仿真APP应用案例——船舶拖钩装置拉力分析

[复制链接]
发表于 2025-4-11 17:26:40 | 显示全部楼层 |阅读模式 来自 北京
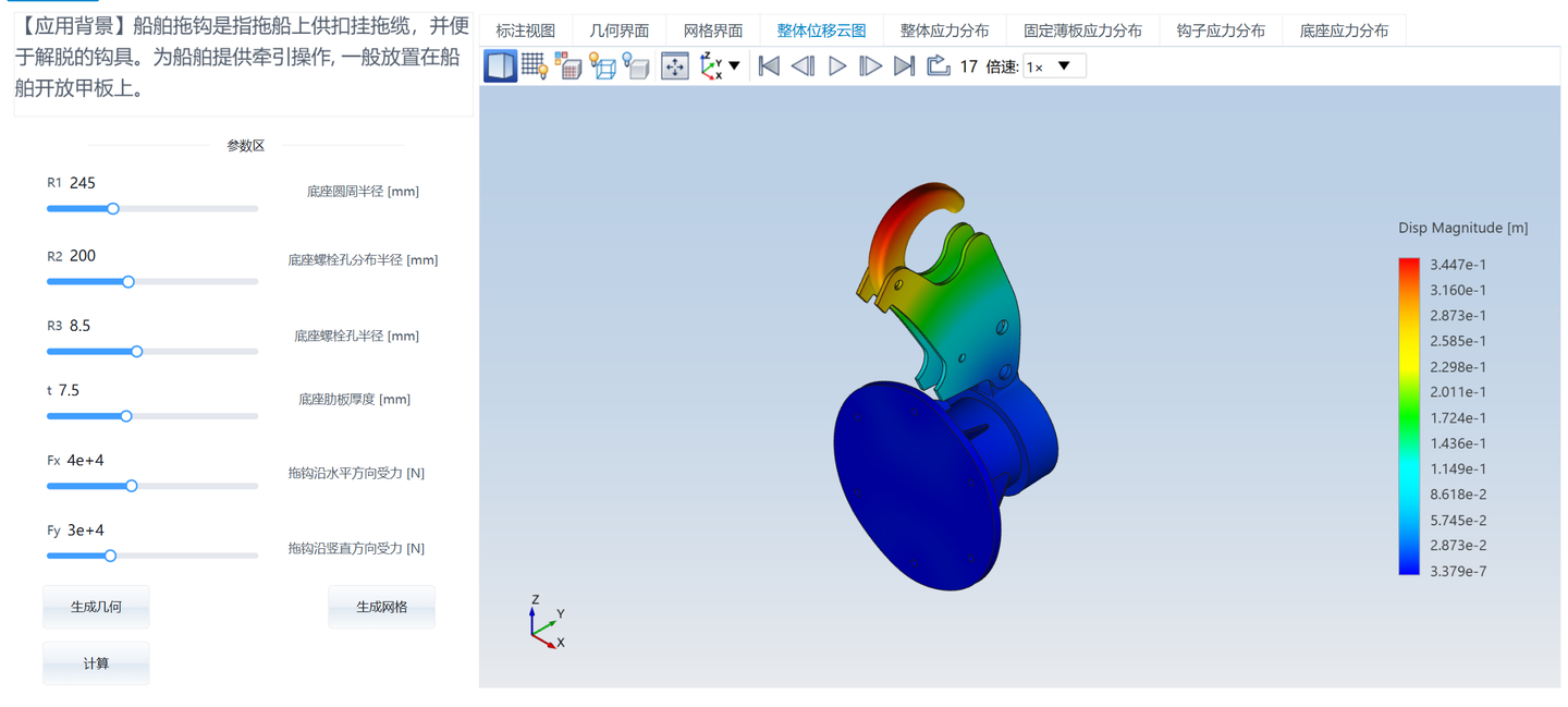
船舶拖钩是指拖船上供扣挂拖缆,并便于解脱的钩具,为船舶提供牵引操作而设置, 一般放置在船舶开放甲板上。

拖钩装置在船舶拖带作业中承受巨大的拉力,其结构强度和稳定性对拖带作业的安全至关重要。对拖钩装置进行拉力分析,可以评估其在不同载荷作用下的应力和变形情况,从而确保拖带作业的安全可靠性。

船舶工程-拖钩装置拉力分析APP针对某拖钩装置进行有限元建模和结构受力分析,该拖钩装置包括拖钩、拖钩支架和底座,APP对拖钩所受拉力、底座安装孔径和肋板厚度尺寸进行了参数化和封装,用户可以方便快捷的计算不同载荷作用下拖钩装置的应力和变形,考察底座尺寸参数对整体受力和变形的影响。


未来可进一步丰富APP的内容,将拖钩关键几何尺寸进行参数化封装,评估不同拖钩设计的受力变形情况,更全面的指导拖钩装置的结构优化设计,提高其结构强度和稳定性。

在线体验此仿真APP:https://www.simapps.com/v/29088.html

发表于 2025-5-1 10:09:01 | 显示全部楼层 来自 中国
Simdroid开发平台
挺好的,对于社会进步和科技发展由恒大的意义。
回复 不支持

使用道具 举报

您需要登录后才可以回帖 登录 | 注册

本版积分规则

Archiver|小黑屋|联系我们|仿真互动网 ( 京ICP备15048925号-7 )

GMT+8, 2026-1-2 18:20 , Processed in 0.023475 second(s), 12 queries , Gzip On, MemCache On.

Powered by Discuz! X3.5 Licensed

© 2001-2025 Discuz! Team.

快速回复 返回顶部 返回列表